fpga(kan_trig_reg)
Moderators: TomKerekes, dynomotion
fpga(kan_trig_reg)
Hi Tom.
Where can I learn more about this team (fpga(kan_trig_reg))?
I'm interested in what will happen with values equal to 0, 1, 2, 3, 4 and so on.
My task is to free all the bits so that I can control them from the C program.
And with any of the values \u200b\u200bwritten by this command, something stops working for me.
Regards,
Taras.
Where can I learn more about this team (fpga(kan_trig_reg))?
I'm interested in what will happen with values equal to 0, 1, 2, 3, 4 and so on.
My task is to free all the bits so that I can control them from the C program.
And with any of the values \u200b\u200bwritten by this command, something stops working for me.
Regards,
Taras.
- TomKerekes
- Posts: 2901
- Joined: Mon Dec 04, 2017 1:49 am
Re: fpga(kan_trig_reg)
Hi Taras,
The KAN_TRIG_REG FPGA register only contains 3 bits:
0 - enable Kanalog
1 - enable RS232/Uart
2 - Mux PWM0 to JP7 Pin5 IO 44 for KSTEP
So there would be no point in writing numbers greater than 7. Enabling/triggering Kanalog is handled internally when Kanalog is present. When Kanalog is present the Uart for Kanalog's RS232 port is automatically enabled, and the PWM/Mux for KStep is automatically disabled.
I'm not sure how this would be related to "freeing bits"
The KAN_TRIG_REG FPGA register only contains 3 bits:
0 - enable Kanalog
1 - enable RS232/Uart
2 - Mux PWM0 to JP7 Pin5 IO 44 for KSTEP
So there would be no point in writing numbers greater than 7. Enabling/triggering Kanalog is handled internally when Kanalog is present. When Kanalog is present the Uart for Kanalog's RS232 port is automatically enabled, and the PWM/Mux for KStep is automatically disabled.
I'm not sure how this would be related to "freeing bits"
Regards,
Tom Kerekes
Dynomotion, Inc.
Tom Kerekes
Dynomotion, Inc.
Re: fpga(kan_trig_reg)
Yes, I understand Tom.
If I write down 7 will I activate everything?
All three bits will be 1.
Why when I write 0 I can't read bits 31 and 33 which I use for MPG ?
At the same time, if I write 4, then bits 31 and 33 are read normally ...
By writing zero, I reset all 3 bits, right?
Weird Tom sorry!
Perhaps I overworked.
Regards,
Taras.
If I write down 7 will I activate everything?
All three bits will be 1.
Why when I write 0 I can't read bits 31 and 33 which I use for MPG ?
At the same time, if I write 4, then bits 31 and 33 are read normally ...
By writing zero, I reset all 3 bits, right?
Weird Tom sorry!
Perhaps I overworked.
Regards,
Taras.
- TomKerekes
- Posts: 2901
- Joined: Mon Dec 04, 2017 1:49 am
Re: fpga(kan_trig_reg)
Hi Taras,
Yes but it wouldn't make sense as a KStep and Kanalog can't be both connected to JP7If I write down 7 will I activate everything?
I can't reproduce that. Enabling Kanalog will use IO on JP7 not JP6. What are you doing exactly?Why when I write 0 I can't read bits 31 and 33 which I use for MPG ?
Regards,
Tom Kerekes
Dynomotion, Inc.
Tom Kerekes
Dynomotion, Inc.
Re: fpga(kan_trig_reg)
Hi Tom.
Today it was possible to free almost all ports and achieve normal operation of the MPG console.
I did not understand how it happened, but I turned off everything I knew.
The only thing I couldn't manage was to use Bit 35 and I had to transfer its function to another port with the number of Bit 7.
This code didn't work for 35 bit.
That being said, it works well for bit 7.
In digital i/o everything is fine bit 35 input and it reacts to the sensor.
Everything is like in a fairy tale dear Tom.
Regards,
Taras.
Today it was possible to free almost all ports and achieve normal operation of the MPG console.
I did not understand how it happened, but I turned off everything I knew.
The only thing I couldn't manage was to use Bit 35 and I had to transfer its function to another port with the number of Bit 7.
This code didn't work for 35 bit.
That being said, it works well for bit 7.
Code: Select all
Jog(0,-1000);
while (ReadBit(35)) ;
Zero(0);
Jog(0,0);
Everything is like in a fairy tale dear Tom.
Regards,
Taras.
- TomKerekes
- Posts: 2901
- Joined: Mon Dec 04, 2017 1:49 am
Re: fpga(kan_trig_reg)
Hi Taras,
Well if it works in the Digital IO Screen it should work in the C Program. One exception to this is that the Digital IO Screen only displays the status several times per second so if there are noise glitches on the signal they may not be displayed but the C Program will likely detect.
How are you driving the pin? IO Bit35 doesn't have any pull down resistance so it must be driven high and low by your circuit.
Well if it works in the Digital IO Screen it should work in the C Program. One exception to this is that the Digital IO Screen only displays the status several times per second so if there are noise glitches on the signal they may not be displayed but the C Program will likely detect.
How are you driving the pin? IO Bit35 doesn't have any pull down resistance so it must be driven high and low by your circuit.
Regards,
Tom Kerekes
Dynomotion, Inc.
Tom Kerekes
Dynomotion, Inc.
Re: fpga(kan_trig_reg)
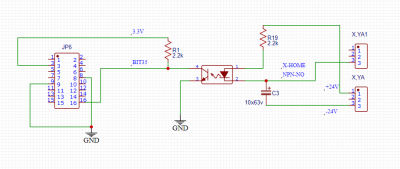
That's the first thing I thought Tom.Well if it works in the Digital IO Screen it should work in the C Program. One exception to this is that the Digital IO Screen only displays the status several times per second so if there are noise glitches on the signal they may not be displayed but the C Program will likely detect.
But why does it all work on Bit 7 Pin 14 ?
Here is the diagram. I just changed connector JP7 pin 14
One more off topic question please.
How to configure the KmotionCNC so that it runs in millimeters and not in inches from the start ?
Regards,
Taras.
- TomKerekes
- Posts: 2901
- Joined: Mon Dec 04, 2017 1:49 am
Re: fpga(kan_trig_reg)
Hi Taras,
That circuit should work.
Does the state on the Digital IO Screen show it is working properly when connected to Bit35?
Bits 34 and 35 can be configured as a Step/Dir Generator #3 outputs. If so configured the pins can not be used as GPIO. The Step/Dir Mux bit would need to be set to 1 and an axis would need to be configured as Step/Dir with Output Channel 3 to cause a problem.
That circuit should work.
Does the state on the Digital IO Screen show it is working properly when connected to Bit35?
Bits 34 and 35 can be configured as a Step/Dir Generator #3 outputs. If so configured the pins can not be used as GPIO. The Step/Dir Mux bit would need to be set to 1 and an axis would need to be configured as Step/Dir with Output Channel 3 to cause a problem.
There is a Setup File to set initial Interpreter settings. See here. There should be a preinstalled MM.set file that you could use.How to configure the KmotionCNC so that it runs in millimeters and not in inches from the start ?
Regards,
Tom Kerekes
Dynomotion, Inc.
Tom Kerekes
Dynomotion, Inc.