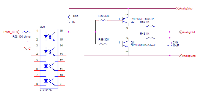
I made a basic follower circuit with a 2222a NPN transistor and a 4.7k resistor. Maybe I need some other components, but this worked. Here is the schematic I followed (image from wikipedia):

- follower.png (11.44 KiB) Viewed 8178 times
The circuit seems to work well. If it should have further components please advise.
Turns out my 10v supply is actually a 9v supply. Not sure if that has anything to do with the issues. I will be replacing it soon.
Also, I am not connecting to the 10k pot connectors on the drive. That is internally powered by 3.4v (actual measurement) and requires 10k to function. The 10k pot is also being used as a manual override when switched per the supply pins on the drive. I have connected kstep to the 10v analag signal line on the drive. That is where I have been assuming needs the higher amperage.
Some working data: Directly from the 9v supply measures 9.33v. At the pins 5-7 on kstep it measures 8.95v. I forgot the output on pin 6 when at full, but it was near the 8.95 if not exactly the same. After the follower, it was about 8.33 (.6 volt transistor drop). The Minarik drive has an input adjustment that allowed me to set the 8.33v as full speed, although I will be getting a new 10v supply that will probably result in closer to 9.4v signal.
So I know, what are the min/max voltage and current limits for the analog output on kstep?
Thanks again.