How to wire a DC fan 12v to Knozz for speed control

Moderators: TomKerekes, dynomotion

AmitKumar171
Posts: 134
Joined: Tue Feb 20, 2018 7:35 am
Location: India

How to wire a DC fan 12v to Knozz for speed control

Post by AmitKumar171 » Tue Nov 05, 2019 11:59 am

Hi tom,

I want to connect a 12V DC fan to knozz for 3d printing and want to control the speed of fan using pwm output on knozz.

I have connected 12V to analog output option on knozz (AVcc and Agnd). and in Aout i am getting 12 volts. but where should i connect my fan +12V and GND wires on knozz, so the DC fan's speed will be controlled using PWM.

Waiting for kind reply.
Thank You

AMIT KUMAR

User avatar
TomKerekes
Posts: 2891
Joined: Mon Dec 04, 2017 1:49 am

Re: How to wire a DC fan 12v to Knozz for speed control

Post by TomKerekes » Tue Nov 05, 2019 6:00 pm

Hi Amit,

What are the Fan requirements and specifications?


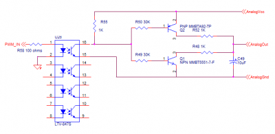
The analog output is for signal levels only. See the KNozz circuit below from the manuals. It has 1Kohms impedance so is unlikely to have sufficient current drive to drive a motor.
IsolatedPWMtoAnalog[1].png

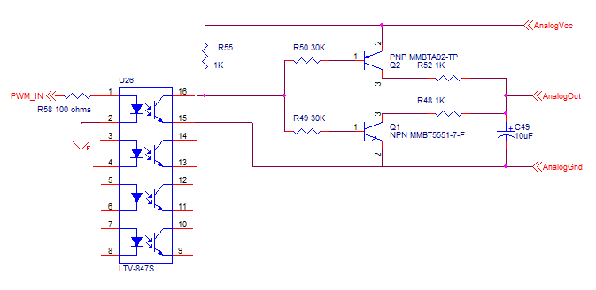
You might add a transistor as an emitter follower to boost the current drive:
VoltageFollower.png
VoltageFollower.png (14 KiB) Viewed 4517 times

Do you have other option board Outputs available? Ie Kanalog Relay Driver Output?
Regards,

Tom Kerekes
Dynomotion, Inc.

AmitKumar171
Posts: 134
Joined: Tue Feb 20, 2018 7:35 am
Location: India

Re: How to wire a DC fan 12v to Knozz for speed control

Post by AmitKumar171 » Wed Nov 06, 2019 5:20 am

Hi tom,
What are the Fan requirements and specifications?
Fan specifications are

Model number B5015E :
Rated Voltage : 12 V
Rated Current : 0.300 A
Rated Speed : 6500 RPM

Please suggest a transistor as you said before.
Do you have other option board Outputs available? Ie Kanalog Relay Driver Output?
No I don't have any board output available.

Please suggest solution for the above.

Waiting for your kind reply.
Thank You

AMIT KUMAR

User avatar
TomKerekes
Posts: 2891
Joined: Mon Dec 04, 2017 1:49 am

Re: How to wire a DC fan 12v to Knozz for speed control

Post by TomKerekes » Wed Nov 06, 2019 4:56 pm

Hi Amit,

You might test your fan to see if it can work at lower voltage. Some fans (especially brushless) may have circuitry that doesn't work if not supplied with full voltage. If that is the case it might be possible to do a very slow on off (PWM at a few Hz) to have less airflow.

Fan Power = 12V x 0.3A = 4Watts

You might test the voltage, current, speed relationship of the motor in order to see the worst case power the the Transistor will need to dissipate. If current is linear with respect to voltage (like a resistor) then the max power dissipation in the transistor will occur at half voltage. Half current and half voltage. At lower speed the current will be low and the power will be low. At higher speed the voltage drop across the transistor will be low and the power will be low. So if linear, worst case would be:

12V/2 x 0.3A/2 = 1Watt

So choose any transistor:
NPN
High gain 100+
Current 1A+
Voltage 36V+
Power dissipation 4Watts+
Speed not important

Here is one at digikey:
TTC004B,Q
Transistor Type NPN
Current - Collector (Ic) (Max) 1.5A
Voltage - Collector Emitter Breakdown (Max) 160V
Vce Saturation (Max) @ Ib, Ic 500mV @ 50mA, 500mA
Current - Collector Cutoff (Max) 100nA (ICBO)
DC Current Gain (hFE) (Min) @ Ic, Vce 140 @ 100mA, 5V
Power - Max 10W

HTH
Regards,

Tom Kerekes
Dynomotion, Inc.

AmitKumar171
Posts: 134
Joined: Tue Feb 20, 2018 7:35 am
Location: India

Re: How to wire a DC fan 12v to Knozz for speed control

Post by AmitKumar171 » Fri Nov 08, 2019 7:23 am

Hi tom,

I tried connecting using the circuit you shared earlier.

Instead of the transistor you told, i got another alternative that is BC547B.

When i connected this transistor, to Analog Out of knozz.

I am getting voltage less as compared to AVcc, AGnd.

I am supplying AVcc, AGnd (+12V, Gnd).

On Analog out i am receiving only 8.02 V . And yes it (Fan) is controlled using S command but voltage is less.

How to increase the above voltage from 8.02 V to 12.0 V ?

Waiting for your kind reply.
Thank You

AMIT KUMAR

User avatar
TomKerekes
Posts: 2891
Joined: Mon Dec 04, 2017 1:49 am

Re: How to wire a DC fan 12v to Knozz for speed control

Post by TomKerekes » Fri Nov 08, 2019 7:40 pm

Hi Amit,

I believe the BC547B is only rated for 100ma so you shouldn't use it to drive a 300ma fan.

You won't be able to supply 12V to the fan with a 12V supply because there will always be some voltage drop from the transistor + the drop across the 1K Ohm output resistance of KNozz.

The voltage drop of the transistor will be ~ 0.7V

The voltage drop across the 1K Ohm will be ~ Output current / Transistor gain x 1K Ohm, so for an output Current of 300ma and gain (hfe) of 100:
0.3 / 100 x 1000 = 3V

So the output voltage would be expected to be 12 - 3V - 0.7 = 8.3V

A transistor with higher gain will reduce the voltage drop


You might use a higher supply voltage such as 15V to get ~ 12V at the output.

You might use a lower voltage fan

You might consider a darlington transistor which has very high gain, but would have an additional ~0.7 v drop (~1.4V total)

You might consider a more complex amplifier with less voltage drop.
Regards,

Tom Kerekes
Dynomotion, Inc.

AmitKumar171
Posts: 134
Joined: Tue Feb 20, 2018 7:35 am
Location: India

Re: How to wire a DC fan 12v to Knozz for speed control

Post by AmitKumar171 » Mon Nov 11, 2019 10:42 am

Hi tom,

I have tested above circuit you told earlier,

I have one doubt i have on N- Channel mosfet with me. Name STP55NF06 (https://www.st.com/resource/en/datasheet/stb55nf06.pdf).

Will that do the work (Current amplification) for the fan to drive at 12v. ?

please check, if the above item can replace the npn transistor you told earlier.

or Is it safe to use in replacement to that transistor you told earlier. ?

Waiting for your kind reply.
Thank You

AMIT KUMAR

User avatar
TomKerekes
Posts: 2891
Joined: Mon Dec 04, 2017 1:49 am

Re: How to wire a DC fan 12v to Knozz for speed control

Post by TomKerekes » Mon Nov 11, 2019 4:51 pm

Hi Amit,

No the STP55NF06 MOSFET takes more than 4V to turn on (Vgs threshold) vs 0.7V (Vbe) for a bipolar Transistor.
Regards,

Tom Kerekes
Dynomotion, Inc.

AmitKumar171
Posts: 134
Joined: Tue Feb 20, 2018 7:35 am
Location: India

Re: How to wire a DC fan 12v to Knozz for speed control

Post by AmitKumar171 » Wed Nov 13, 2019 5:21 am

Hi tom,

Thanks for the earlier reply.

Can you suggest any similar transistor for the purpose we discussed earlier, as toshiba transistor is not available here.

Waiting for your reply.
Thank You

AMIT KUMAR

User avatar
TomKerekes
Posts: 2891
Joined: Mon Dec 04, 2017 1:49 am

Re: How to wire a DC fan 12v to Knozz for speed control

Post by TomKerekes » Wed Nov 13, 2019 4:34 pm

Hi Amit,

How about:

https://www.digikey.com/short/p0f3p4
https://www.diodes.com/assets/Datasheets/FCX690B.pdf

It has high gain hfe > 500

35000 in stock
Regards,

Tom Kerekes
Dynomotion, Inc.

Post Reply